中国公务员正规统一都叫国家公务员
不管是中央还是地方都是国家公务员
具体才分为中央国家机关公务员和地方国家公务员
地方的公务员考试(也就是省考)是指
地方各级党政机关,社团等为招录机关工作人员和国家公务员
而组织进行的各级地方性考试

2023年已经有3个省市发布省考公告
分别为上海、浙江和江苏
合计招录人数19268人

2023江苏省考招录9272人,比去年增加1113人
2023浙江省考招录7351人,比去年增加1140人
上海与去年差不多持平

上海本次考试招录主体为公务员(B类),共招录1875人
占总招录的70%,高于去年的64.41%
2023江苏省考进一步充实基层公务员队伍,继续向县乡基层招录机关补充力量
将全省78%的录用计划设置在县乡一线
整体来看与去年持平,由此可看出,县乡机关的机遇较多

统计图数据为江苏2023年省考数据
趋势三:分类考试依旧为大趋势省考行测还是考察5大板块:包括言语理解与表达、数量关系、判断推理、资料分析和常识判断等五个部分
申论略有不同,这也是在2017年以后各省省考分类考试的一大特点

以上信息统计原素材来源于各省考试大纲内容
关于未出公告的省份的动态分析
分析一:关于考试时间近日有消息称:
2023上半年四川省考、选调、定向乡镇公务员笔试安排在2023年2月下旬
按照往年考试安排,四川上半年参加全国多省公务员联考
这意味着2023年省考联考大概率会跟四川上半年省考在同一时间举行

由于四川的每年省考分为两次,并且上半年是参加省级联考的
因此如果四川上半年是在2月下旬笔试,那么省联考也会这样安排。
要知道,除联考时间受到疫情影响推迟之外
正常年份多省联考时间在3-4月举行
而今年因为过年时间比较早,在1月份就过年了
因此笔试时间提前至2月下旬,也不是不可能的。

把部分未出公告的省份的公告整理了一下
我们会发现,分类考试就是省考的一大趋势
今年备考的小伙伴可按分类考试进行备考

以上数据来源于省份的招聘公告
分析三:关于考试科目的备考方向行测和申论是省考的公共科目
查看了很多省份的考试大纲
我们发现,再怎么分级
行测主要还是考察五大板块
言语理解与表达、数量关系、判断推理、资料分析和常识判断等五个部分
以上分析来自于多个省份的考试大纲整理
(如山东、上海、江苏、贵州等)

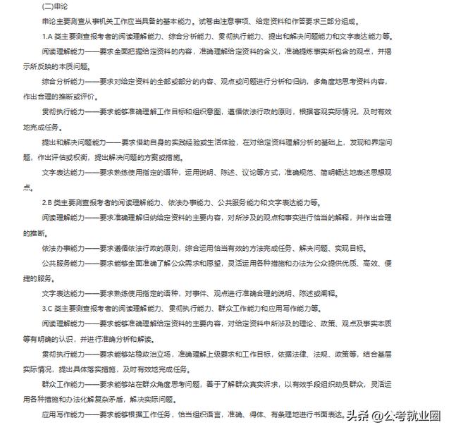
申论会有所不同因为分类考会有所不同,分为三类的申论考察如下
A类主要测查报考者的阅读理解能力、综合分析能力、贯彻执行能力、提出和解决问题能力和文字表达能力等。
B类主要测查报考者的阅读理解能力、依法办事能力、公共服务能力和文字表达能力等。
C类主要测查报考者的阅读理解能力、贯彻执行能力、群众工作能力和应用写作能力等
以上申论考察方向说明来着江苏考试大纲

江苏省省考考试大纲部分截图
考察两类的我们特意把试卷进行了分析,看见图片,以贵州为例

以上分析参考了贵州省考真题
以上是所有关于2023年省考给大家做的分析,希望能帮助到所有在准备省考的朋友们
祝大家顺利上岸,服务人民,实现自身价值
上一篇 : 做电商平台运营注意事项(顶级运营用最强实操教你玩转电商平台聚划算)
下一篇 : 十大经典红歌(红梅赞)
从头再来为什么被骂(重头再来)
深圳地铁图20条地铁路线(深圳12条在建地铁线路最全汇总)
网络用语q我是什么意思(谐音q我有两个意思:一、q我可以理解为qq上面发个信息给我)
君的对应女子称谓(君对应的女子称呼有妇、婢、妾、璧人、婵娟等)
第二大经济体是哪国
立黄昏是什么意思
果啤有酒精吗(果啤含有酒精成分)
潮汕和汕头是指同一个地方吗(汕头与潮汕指的不是同一个地方)
清朝乾隆皇帝有几个儿子
两杠三星是什么级别(两杠三星军衔对应的军职是什么)
如何清除电脑缓存
怎么去除冰箱的异味
720p是什么意思
普希金的作品有哪些
沃伦门窗和欧莱诺门窗哪个好(门窗品牌排前十的是哪些告知下2021年广东十大门窗的品牌是)
天才知道第二季总决赛冠军是谁
申请QQ密码保护的流程是什么
u盘播放mp3如何调整顺序
工控机的作用是用在工业现场来控制工业设备的工作
ppt自动对齐辅助线在哪设置
window10的截图快捷键是多少
msdn是什么
手机QQ空间如何装扮
磁力链接怎么用
极品飞车无限狂飙初级最好的车(各种狂野杀戮公路)
大同火车站停运一列火车(大同本月10日起这两次列车临时停运)
奔驰车内有刺鼻异味怎么办
什么是黄标车
锦湖轮胎质量怎么样
制动踏板是什么意思
叉车证有几种(叉车证是叉车司机必不可少的证件)
江是哪里的简称车牌
香酥蒜香椒盐排骨(米饭杀手干煸椒盐排骨)
干煸排骨的做法家常(一道美食干煸排骨)
重生之嫁给废太子类似的书(嫁给废太子之后by荔箫)
年夜饭菜谱大全20道凉菜(2023年夜饭餐桌上必备的5道凉拌菜)
怎么做好吃的美食毛巾卷(你喜欢吃带卷的食物吗)
自制棒冰教程菜谱(自制棒冰美食台)
泥鳅豆腐如何煲汤(美味泥鳅豆腐汤治病祛湿两不误)
贵州各地美食一览表(贵州整个镇都在卖的美食)
24岁用什么眼霜好(24岁这样的年龄要用些什么眼霜好)
《一代枭雄》赵素影是谁
《双城生活》的演员表是什么
《步步惊心》十阿哥扮演者是谁
《禁闭岛》剧情解析怎么样
一代枭雄何辅堂结局是什么
赌片电视剧有那些
《点金胜手》演员表是什么